Общее описание
Задачей любой бортовой системы самодиагностики (OBD) является выявление отказов и нарушений функционирования подконтрольных систем с занесением в память процессора соответствующих диагностических кодов (DTC) и оповещением водителя о факте нарушения (обычно посредством вмонтированной в комбинацию приборов контрольной лампы отказов MIL/).
Помимо кода DTC в памяти ECM фиксируется также текущие рабочие параметры двигателя на момент выявления нарушения.
При нарушении исправности функционирования информационных датчиков, принимающих участие в процессе управления двигателем, ECM может произвести переключение систем в аварийный режим. При этом активируются базовые рабочие параметры, обеспечивающие адекватную работу двигателя (некоторый абсолютный псевдосигнал неисправного датчика симулируется непосредственно модулем управления), однако с неизбежным снижением эффективности его отдачи и увеличением расхода топлива, - автомобиль следует отогнать на станцию техобслуживания с целью выявления и устранения причин отказа.
В состав системы OBD входят несколько диагностических устройств, производящих мониторинг отдельных параметров систем снижения токсичности и фиксирующих выявленные отказы в памяти бортового процессора в виде индивидуальных кодов неисправностей. Система производит также проверку датчиков и исполнительных устройств, контролирует эксплуатационные циклы транспортного средства, обеспечивает возможность замораживания параметров и очистки блока памяти.
Рассматриваемые в настоящем Руководстве модели укомплектованы системой бортовой диагностики второго поколения стандарта SAE (OBD II). Основным элементом любой системы OBD является бортовой процессор, чаще называемый электронным модулем управления (ECM). ECM является мозгом системы управления двигателем. Исходные данные, а также сигналы зарегистрированных OBD отказов и нарушений поступают на модуль от различных информационных датчиков и других электронных компонентов (выключателей, реле и т.д.). Коды зарегистрированных неисправностей фиксируются в памяти процессора.
В модулях управления дизельных моделей предусмотрена функция самодиагностики с обратной связью, позволяющая минимизировать эффект ошибок главного оборудования входного и выходного трактов ECM.
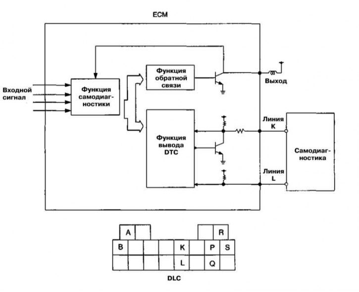
Принцип организации функции самодиагностики ECM на дизельных моделях

Считывание данных памяти процессора OBD производится при помощи специального сканера (типа HI-Scan), подключаемого к 20-контактному диагностическому разъему считывания базы данных (DLC), закрепленному на корпусе воздухоочистителя в левом заднем углу двигательного отсека, - еще один стандартный 16-контактный DLC OBD II установлен в салоне автомобиля слева под панелью приборов.
Диагностические разъемы DLC позволяют производить считывание кодов неисправностей при помощи специального сканера
1 - Заземление
2 - Сигнальное заземление
3 - Функция бортовой диагностики
4 - Напряжение батареи (В)
На обслуживание компонентов систем управления двигателем/снижения токсичности отработавших газов распространяются особые гарантийные обязательства с продленным сроком действия. Не следует предпринимать попыток самостоятельного выполнения диагностики отказов ECM или замены компонентов системы, до выхода сроков данных обязательств, - обращайтесь к специалистам фирменных станций техобслуживания компании KIA.
Сведения о диагностических приборах
Проверка исправности функционирования компонентов систем управления двигателем и снижения токсичности отработавших газов может производиться при помощи универсального цифрового измерителя (мультиметра). Использование цифрового измерителя предпочтительно по нескольким причинам. Во-первых, по аналоговым приборам достаточно сложно (порой, невозможно), определить результат показания с точностью до сотых и тысячных долей, в то время как при обследовании контуров, включающих в свой состав электронные компоненты, такая точность приобретает особое значение. Второй, не менее важной, причиной является тот факт, что внутренний контур цифрового мультиметра, имеет достаточно высокий импеданс (внутреннее сопротивление прибора составляет 10 МОм). Так как вольтметр подсоединяется к проверяемой цепи параллельно, точность измерения тем выше, чем меньший паразитный ток будет проходить через собственно прибор. Данный фактор не является существенным при измерении относительно высоких значений напряжения (9÷12 В), однако становится определяющим при диагностике выдающих низковольтные сигналы элементов, таких, как, например, лямбда-зонд, где речь идет об измерении долей вольта.

Использование при диагностике рассматриваемых систем цифрового мультиметра с высоким импедансом существенно повышает точность измерений, производимых в низковольтном диапазоне.
Параллельный мониторинг параметров сигналов, сопротивлений и напряжений во всех цепях управления может производиться при помощи разветвителя, подключаемого последовательно к разъему модуля управления (ECM). Измерение параметров сигналов на клеммах разветвителя в различных режимах функционирования двигателя позволяет определять текущее состояние последнего и выявлять имеющие место нарушения.
При диагностике электронных систем управления двигателем, трансмиссией, ABS и SRS применяются специальные сканеры стандарта SAE (GST), к числу которых относится и сканер HI-Scan. Многие сканеры SAE второго поколения (OBD II) являются многофункциональными за счет возможности установки сменных картриджей в зависимости от модели диагностируемого автомобиля (Ford, GM, Chrysler и т.п.), другие привязаны к требованиям региональных властей и предназначены для использования в определенных районах мира (Европа, Азия, США и т.д.). Подключение сканера производится к бортовому DLC.
Альтернативным способом считывания данных OBD является подключение к системе персонального компьютера, оборудованного специальным кабелем и оснащенного программным обеспечением OBD.
Универсальный адаптер К-L-Line служит для согласования сигналов порта RS-232 и интерфейсов ISO-9141 (K-Line) и ALDL. К разъемам адаптера могут подключаться различные кабели, позволяющие производить считывание данных OBD с автомобилей различных марок. Предусмотренные на адаптере переключатели и элементы индикации позволяют выбирать необходимые режимы работы и приблизительно оценивать качество функционирования выходных линий. Так, свечение зеленого светодиода с маркировкой L-Line свидетельствует о соединении линии L с массой автомобиля. Активация красного светодиода с маркировкой К-Line подтверждает о присутствии на линии К в текущий момент времени высокого потенциала. При установленной связи с системой OBD автомобиля мигание индикаторов может быть незаметно для глаза ввиду высокой скорости обмена данными. Подключение к компьютеру производится непосредственно в 25-контактный СОМ-порт или в 9-контактный СОМ-порт с помощью переходного кабеля RS232 25-9.
Универсальный адаптер K-L-Line.
Некоторые считыватели помимо обычных диагностических операций позволяют при подсоединении к персональному компьютеру производить распечатывание хранящихся в памяти модуля управления принципиальных схем различного оборудования (если таковые заложены в ECM), программировать противоугонную систему и блоки управления различных устройств автомобиля, а также в реальном времени наблюдать сигналы в электрических цепях автомобиля.
Считывание кодов DTC
Примечание. Более подробная информация по считыванию кодов неисправностей приведена в руководстве пользователя к сканеру. Список кодов неисправностей приведен в Спецификациях к Главе Системы питания, управления двигателем/снижения токсичности отработавших газов и выпуска отработавших газов.
1. Подключите считыватель HI-Scan к какому-либо из DLC.
2. Запустите двигатель.
3. Действуя в соответствии с прилагаемому к сканеру инструкциями, произведите считывание занесенных в память процессора OBD кодов 5-разрядных DTC. Перечень отдельных кодов см. в Спецификациях Главы Системы питания, управления двигателем/снижения токсичности отработавших газов и выпуска отработавших газов.
4. Произведите соответствующий восстановительный ремонт, затем очистите память процессора.
Очистка памяти системы самодиагностики
Примечание. Альтернативно очистка памяти процессора OBD II может быть произведено при помощи сканера, подключенного к DLC.
1. На время более чем 20 секунд отсоедините отрицательный провод от батареи.
2. После подсоединения батареи подключите считыватель к DLC и включите зажигание.
3. Запустите двигатель и дайте ему поработать порядка трех минут с оборотами 2000 в минуту.
4. Удостоверьтесь в отсутствии в памяти процессора кодов неисправностей (DTC).
5. В случае необходимости произведите соответствующий восстановительный ремонт и повторите процедуру очистки памяти.
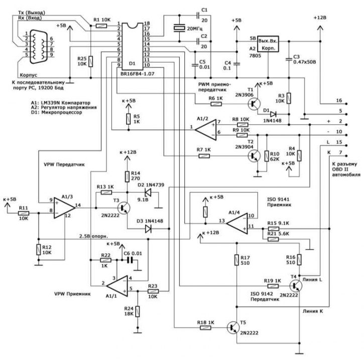
Подключение персонального компьютера к бортовой системе самодиагностики OBD II посредством интерфейсного контроллера BR16F84-1.0 по протоколам стандартов SAE (PWM и VPW) и ISO 9141-2
Внимание! Контроллер не предназначен подключения к бортовым системам самодиагностики первого поколения (OBD I)!
Примечание. Стандарту VPW отвечают модели производства компании GM, PWM - Ford, ISO 9141-2 - азиатские и европейские модели.
Общие сведения
Схема организации подключения PC к диагностическому разъему DLC бортовой системы самодиагностики OBD II посредством контроллера BR16F84-1.0

Рассматриваемое устройство представляет собой микроконтроллер, выполненный по технологии КМОП (CMOS). Устройство исполняет роль простейшего сканера и предназначено для считывания диагностических кодов и данных системы OBD II (обороты двигателя, температура охлаждающей жидкости и всасываемого воздуха, нагрузочные характеристики, расход поступающего в двигатель воздуха и т.п.) в рамках спецификации J1979 стандарта SAE через шину любого исполнения (PWM, VPW и ISO 9141-2).
Основное предназначение
Для подключения к компьютеру достаточно 3-жильного провода, подключение к диагностическому разъему осуществляется 6-жильным проводом. Напряжение питания подается на контроллер через 16-контактный диагностический разъем OBD.
Рекомендации по применению
Для подключения устройства к автомобилю может быть использован неэкранированный кабель, длиной не более 1.2 м, что имеет особое значение при использовании протокола PWM. При использовании кабеля большей длины следует уменьшить сопротивление резисторов на входе устройства (R8 и R9 или R15). При использовании экранированного кабеля, экран следует отключить с целью снижения емкости.
Кабель для подключения к последовательному порту компьютера также может быть неэкранированным. Устройство стабильно работает с кабелем длиной до 9 м. При значительно большей длине кабеля следует использовать более мощный коммуникатор RS 232.
Топология электрических соединений произвольна. При повышенной влажности применяйте дополнительные шунтирующие конденсаторы.
Общие принципы обмена данными
Примечание. Если противное не оговорено особо, все числа приведены в 16-ричном формате (hex), - десятичный формат обозначается меткой dec.
Обмен данными идет по трехпроводному последовательному соединению без применения инициализационного обмена служебными сообщениями (handshaking). Устройство прослушивает канал на наличие сообщений, выполняет принимаемые команды и передает результаты на персональный компьютер (PC), после чего немедленно возвращается в режим прослушивания. Входящие в контроллер и исходящие из него данные организованы в виде цепочки последовательно идущих друг за другом байтов, первый из которых является контрольным. Обычно контрольный байт представляет собой число от 0 до 15 dec (в десятичном исчислении) (или 0-F hex), описывающее количество следующих далее информационных байтов. Так, например, 3-байтная команда будет выглядеть следующим образом: 03 (контрольный байт), 1-й байт, 2-й байт, 3-й байт. Подобный формат используется как для входящих команд на опрос бортовой системы самодиагностики, так и для исходящих сообщений, содержащих запрошенную информацию. Следует заметить, что в контрольном байте используются лишь четыре младших бита, - старшие биты зарезервированы под некоторые специальные команды и могут быть использованы PC при инициализации соединения с контроллером и согласовании протокола передачи данных, а также контроллером для контроля ошибок передачи. В частности, в случае ошибки при передаче, контроллер производит установку старшего значащего бита (MSB) контрольного байта в единицу. При успешной передаче все четыре старших бита устанавливаются в ноль.
Примечание. Существуют отдельные исключения из правил использования контрольного байта.
Инициализация контроллера и бортовой системы самодиагностики
Для начала обмена данными PC должен произвести установку соединения с контроллером, затем инициализировать контроллер и канал данных OBD II.
Установка соединения
После подсоединения контроллера к PC и диагностическому разъему OBD должна быть произведена его инициализация с целью предотвращения, связанных с шумами в последовательных линиях в случае если их подсоединение было произведено до включения питания контроллера. Одновременно производится простейшая проверка активности интерфейса. В первую очередь посылается однобайтовый сигнал 20 hex, воспринимаемый контроллером как команда на установку соединения. В ответ контроллер вместо контрольного высылает единственный байт FF hex (255 dec) и переходит в режим ожидания приема данных. Теперь PC может переходить к инициализации канала данных.
Примечание. Данный случай является одним из немногих, когда контроллер не использует контрольный байт.
Инициализация
На данном этапе производится инициализация протокола, по которому будет производиться обмен данными, а в случае протокола ISO - инициализация бортовой системы. Обмен данными производится по одному из трех протоколов: VPW (General Motors), PWM (Ford) и ISO 9141-02 (азиатские/европейские производители).
Примечание. Существует множество исключений: так, например, при опросе некоторых моделей автомобилей Mazda может использоваться протокол PWM. Таким образом, при возникновении проблем передачи следует в первую очередь попытаться воспользоваться каким-либо другим протоколом. Выбор протокола производится передачей комбинации, состоящей из контрольного байта 41 hex и следующего непосредственно за ним байта, определяющего тип протокола: 0 = VPW, 1 = PWM, 2 = ISO 9141. Так, например, по команде 41 02 hex производится инициализация протокола ISO 9141.
В ответ контроллер высылает контрольный байт и байт состояния. Установка MSB контрольного байта говорит о наличии проблем, при этом следующий за ним байт состояния будет содержать соответствующую информацию. При успешной инициализации высылается контрольный байт 01 hex, указывающий на то, что далее следует верификационный байт состояния. В случае протоколов VPW и PWM верификационный байт представляет собой простое эхо определяющего протокол байта (0 или 1, соответственно), при инициализации протокола ISO 9141 это будет цифровой ключ, возвращаемый бортовым процессором OBD и определяющий, какая именно из двух незначительно отличающихся друг от друга версий протокола будет использоваться.
Примечание. Цифровой ключ имеет чисто информационное назначение. Следует заметить, что инициализация протоколов VPW и PWM происходит значительно быстрее, так как требует лишь передачи соответствующей информации контроллеру. На моделях, отвечающих стандарту ISO, инициализация занимает порядка 5 секунд, затрачиваемых на информационный обмен контроллера с бортовым процессором, производимый со скоростью 5 бод. Следует обратить внимание читателя, что на некоторых моделях автомобилей семейства ISO 9141 инициализация протокола приостанавливается, если запрос на выдачу данных не будет передан в течение 5-секундного интервала, - сказанное означает, что PC должен производить автоматическую выдачу запросов каждые несколько секунд, даже в холостом режиме.
После установки соединения и инициализации протокола начинается штатный обмен данными, состоящими из поступающих от PC запросов и выдаваемых контроллером ответов.
Порядок обмена данными
Функционирование контроллера при использовании протоколов семейства ISO 9141-2 и SAE (VPW и PWM) происходит по несколько различным сценариям.
Обмен по протоколам SAE (VPW и PWM)
При обмене данными по данным протоколам происходит буферизация лишь одного кадра данных, что означает необходимость конкретизации подлежащего захвату или возврату кадра. В некоторых (редких) случаях бортовой процессор может передавать пакеты, состоящие более чем из одного кадра. В такой ситуации запрос должен повторяться до тех пор, пока все кадры пакета не будут приняты.
Запрос всегда формируется следующим образом: [Контрольный байт], [Запрос по стандарту SAE], [Номер кадра]. Как уже упоминалось выше, контрольный байт обычно представляет собой число, равное полному количеству следующих за ним байтов. Запрос оформляется в соответствии со Спецификациями SAE J1950 и J1979 и состоит из заголовка (3 байта), последовательности информационных байтов и байта контроля ошибки (CRC). Заметим, что в то время как информация по запросу формируется в строгом соответствии со Спецификациями SAE, потребителем контрольного байта и номера кадра является интерфейсный контроллер.
При успешном завершении процедуры ответное сообщение всегда имеет следующий формат: [Контрольный байт], [Ответ по стандарту SAE]. Контрольный байт, как и ранее, определяет количество следующих за ним информационных байтов. Ответ в соответствии с требованиями стандарта SAE состоит из заголовка (3 байта), цепочки информационных байтов и байта CRC.
При сбое высылается 2-байтное ответное сообщение: [Контрольный байт], [Байт состояния]. При этом в контрольном байте производится установка MSB. Четыре младших бита формируют число 001, свидетельствующее о том, что за контрольным следует единственный байт, - байт состояния. Данная ситуация может возникать достаточно часто, так как Спецификации допускают возможность невыдачи бортовым процессором данных, а также передачу неверных данных в случае, когда запрос не соответствует поддерживаемому производителями автомобиля стандарту. Возможна также ситуация, когда запрашиваемые данные отсутствуют в оперативной памяти процессора в текущий момент времени. Когда контроллер не получает ожидаемого ответа, или получает поврежденные данные, производится установка MSB контрольного байта, а следом за контрольным выдается байт состояния.
При коллизиях в шине интерфейс вырабатывает единственный байт 40 hex, являющийся контрольным байтом с обнуленным младшим битом. Подобная ситуация может возникать достаточно часто при загрузке автомобильной шины сообщениями более высокого чем у диагностических данных приоритета, - вычислительное устройство должно повторить исходный запрос.
Обмен по протоколам ISO 9141-2
Стандарт ISO 9141-2 используется большинством азиатских и европейских производителей автомобильной техники. Структура формируемого PC запроса мало чем отличается от используемой в стандартах SAE, с той лишь разницей, что контроллер не нуждается в информации о номере кадра и соответствующие данные присутствовать в пакете не должны. Таким образом, запрос всегда состоит из контрольного байта и следующей за ним цепочки информационных байтов, включающих в себя контрольную сумму. В качестве ответного сообщения контроллер просто ретранслирует сформированные бортовым процессором сигналы. Контрольный байт в ответном сообщении отсутствует, поэтому PC воспринимает поступающую информацию непрерывным потоком до тех пор, пока цепочка не прерывается паузой в 55 миллисекунд, сообщающей о завершении информационного пакета. Таким образом, ответное сообщение может состоять из одного или более кадров в соответствии с требованиями спецификаций SAE J1979. Контроллер не производит анализ кадров, не отбрасывает недиагностические кадры и т.д. PC должен собственными силами производить обработку поступающих данных с целью вычленения отдельных кадров путем анализа заголовочных байтов.
Примечание. Ответы на большинство запросов состоят из единственного кадра.
Модификации, произведенные в интерфейсных контроллерах последних версий
Примечание. Все информационные байты передаются в 16-ричном формате (hex).
Примечание. Символом XX означается неопределенный, зарезервированный или неопознанный байт.
Ниже приведены основные отличия процесса передачи данных по протоколам SAE и ISO 9141, характерные для интерфейсных контроллеров последних версий, а также порядок передачи данных по протоколу ISO 14230:
- Стандарт ISO 9141: Добавлен адресный байт;
- Стандарт ISO 9141: Осуществляется возврат не одного, а обоих ключевых байтов (дополнительный байт возвращается также в режимах SAE, однако здесь он не используется);
- Добавлена поддержка протокола ISO 14230.
Установка соединения
Порядок установки соединения не изменился:
- Отправка: 20
- Прием: FF
Выбор протокола
Протокол выбирается в следующим образом:
| VPW: | |
| 41, 00 |
| 02, 01, XX |
| PWM: | |
| 41, 01 |
| 02, 01, XX |
| SO 9141: | |
| 42, 02, adr, где: adr - адресный байт (обычно 33 hex) |
| 02, К1, К2, где К1, К2 - ключевые байты ISO |
| 82, XX, XX (ошибка инициализации ISO 9141) |
| ISO 14230 (быстрая инициализация): | |
| 46, 03, R1, R2, R3, R4, R5, где: R1÷R5 - сообщение о начале запроса ISO 14230 на установку соединения, обычно R1÷R5 = С1, 33, F1, 81, 66 |
| S1, S2, :::, где S1, S2, ::: - сообщение о начале ответа ISO 14230 на установку соединения |
Примечание. Могут передаваться последовательно более одного ECU. В качестве ответа может использоваться отрицательный код ответа.
| Типичный положительный ответ выглядит следующим образом: | S1, S2, ::. = 83, F1, 10, С1, Е9, 8F, BD |
| ISO 14230 (медленная инициализация): | Аналогично ISO 9141 |
Замечание и комментарии
Если планируется использование контроллера для передачи данных лишь по какому-либо одному или двум из протоколов, лишние компоненты могут быть исключены. Например, при организации схемы под протокол VPW (GM) в проводе подключения контроллера к автомобилю потребуются лишь три жилы электропроводки (клеммы 16, 5 и 2).
Если не используется протокол PWM, могут быть исключены элементы R4, R6, R7, R8, R9, R10, Т1, Т2 и D1.
При отказе от обмена по протоколу ISO исключению подлежат элементы: R15, R16, R17, R18, R19, R21, Т4 и Т5.
Отказ от использования протокола VPW позволяет исключить следующие элементы: R13, R14, R23, R24, D2, D3 и Т3.
Применены угольно-пленочные резисторы с 5-процентным допуском сопротивления.
Обратите внимание на отсутствие кнопки аварийной перезагрузки (RESET), - в случае необходимости такая перезагрузка может быть произведена путем отсоединения контроллера от автомобильного разъема (перезагрузка интерфейсного процессора произойдет автоматически). Перезапуск программного обеспечения на PC приводит к повторной инициализации интерфейса.
