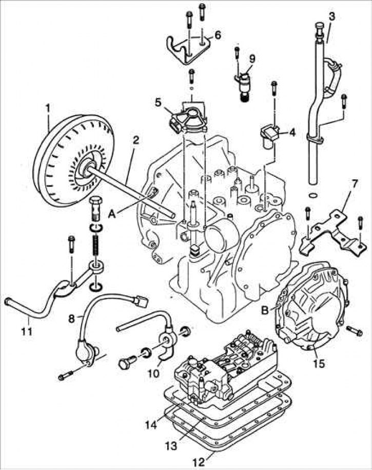
1 – пераўтваральнік крутоўнага моманту; 2 – вал алейнай помпы; 3 - труба паказальніка ўзроўню і залівання алею; 4 – датчык частаты кручэння ўваходнага вала/ турбіннага кола; 5 перамыкач дыяпазону скрынкі перадач; 6 кранштэйны троса селектара; 7 – кранштэйн; 8 – датчык становішча каленчатага вала; 9 датчык хуткасці і шасцярня прывада спідометра; 10 - уваходная труба; 11 - выходная труба; 12 - алейны паддон; 13 - пракладка (замяніць); 14 - корпус блока клапанаў; 15 – алейная помпа.
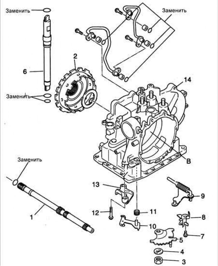
1 - стопорное кольца; 2 – счапленне пярэдняга/ задняга ходу; 3 - малая сонечная шасцярня і счапленне №1; 4 – тармазныя стужкі 2-ой/4-ай перадач; 5 - анкерная стойка і штыфт; 6 – стопорнае кольца; 7 - счапленне №2 і планетарны блок; 8 – трымальнік сервапрывада; 9 – поршань сервапрывада; 10 - шток поршня; 11 – стопорнае кольца; 12 - унутраная шасцярня; 13 - счапленне 3. / 4. Перадач.
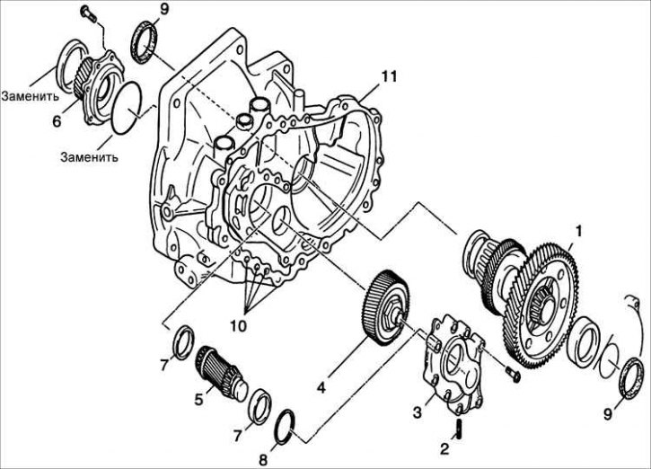
1 вал турбіны; 2 - корпус выхаду; 3 - гайкі; 4 - шайба; 5 – пласціна; 6 - вал; 7 - ніт; 8 – трымальнік рычага; 9 - рычаг паркоўкі; 10 стопорны рычаг; 11 - зваротная спружына; 12 - балты; 13 - суппорт мадулятара; 14 картэр скрынкі перадач.
1 - дыферэнцыял; 2 - цыліндрычны штыфт (замяніць); 3 - корпус падшыпнікаў; 4 прамежкавая шасцярня; 5 – выходная шасцярня; 6 - вечка падшыпніка; 7 – вонкавыя кольцы падшыпнікаў (замяніць); 8 - рэгулявальная пракладка (замяніць); 9 – алейнае ўшчыльняльнае кольца (замяніць); 10 - ушчыльняльныя кольцы (замяніць); 11 - картэр пераўтваральніка.
Агульныя рэкамендацыі
Разборку аўтаматычнай каробкі перадач праводзіце ў месцы, абароненым ад пылу, для выключэння забруджвання дэталяў каробкі перадач.
Пры разборцы правярайце стан дэталяў скрынкі перадач на адсутнасць зносу і пашкоджанняў.
Для падзелу частак картара выкарыстоўвайце толькі пластыкавыя малаткі.
Не выкарыстоўвайце рыззё пры разборцы каробкі перадач: валакна рыззя могуць забіць каналы для вадкасці.
Некаторыя дэталі падобныя сябар на сябра, таму пры разборцы размесціце іх такім чынам, каб не пераблытаць іх.
Зніміце блок клапанаў кіравання і цалкам ачысціце яго, калі счапленне ці тармазная стужка падгарэлі ці пагоршылася якасць вадкасці ў аўтаматычнай скрынцы перадач.
Ачыстка
1. Перад разборкай ачысціце вонкавую паверхню скрынкі перадач ачышчальнікам або растваральнікам.
2. Ачысціце знятыя дэталі растваральнікам і высушыце сціснутым паветрам. Ачысціце ўсе каналы і адтуліны сціснутым паветрам і праверце, што ў іх няма ніякіх перашкод.
Увага! Пры ачыстцы дэталей сціснутым паветрам апранайце акуляры.
Увага! Выконвайце асцярожнасць, каб не праліць вадкасць пры зняцці пераўтваральніка крутоўнага моманту.
Разборка

1. Зніміце пераўтваральнік крутоўнага моманту з картара пераўтваральніка.

2. Уручную зніміце вал алейнай помпы.
3. Зніміце трубу паказальніка ўзроўню і залівання алею.
4. Зніміце датчык частаты кручэння ўваходнага вала/ турбіннага.
5. Зніміце перамыкач дыяпазону каробкі перадач.
6. Зніміце кранштэйны троса селектара.
7. Зніміце кранштэйны.
8. Зніміце датчык становішча каленчатага вала.
9. Зніміце датчык хуткасці і шасцярню прывада спідометра.
10. Зніміце ўваходную трубу.
11. Зніміце выходную трубу.

12. Збярыце адмысловую прынаду OK130 990 007 з трымальнікам OK130 175 011A.
Увага! Не нахіляйце каробку перадач у адзін бок падчас разборкі, бо яна можа раптам перавярнуцца і нанесці траўму.
Увага! Перад пераварочваннем скрынкі перадач зніміце алейны паддон. Гэта гарантуе, што ўсе староннія ўключэнні і часціцы застануцца ў паддоне.

13. Вывярніце дзевятнаццаць нітаў і зніміце алейны паддон.
Даследуйце ўсе староннія ўключэнні і часціцы, знойдзеныя ў паддоне і на магніце, каб вызначыць стан дэталяў каробкі перадач. Наяўнасць часціц зносу счаплення сведчыць аб зносе пласціны прывада або тармазных стужак. Сталёвыя часціцы на магніце сведчаць аб зносе падшыпнікаў, шасцерняў ці пласціны прывада. Наяўнасць алюмініевых часціц сведчыць аб зносе ўтулак або картэра каробкі перадач.
Пры наяўнасці вялікай колькасці старонніх уключэнняў і часціц, заменіце пераўтваральнік крутоўнага моманту і старанна праверце стан дэталяў скрынкі перадач.
14. Зніміце заціск (адзін ніт).

15. Адлучыце электрамагнітныя клапаны.
16. Вывярніце тры ніта і зніміце сеткаваты фільтр.

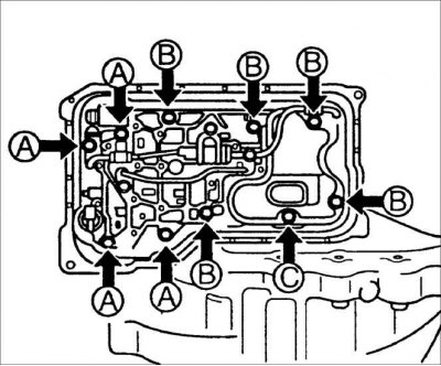
17. Вывярніце балты A, B і C і зніміце кранштэйны, паказаныя на малюнку.
Даўжыня нітаў (вымераная ад падставы галоўкі):
- А: 30 мм
- У: 50 мм
- З: 14 мм
18. Зніміце корпус блока клапанаў кіравання.
19. Зніміце вал і пласціну:
- прыслабце гайкі і выцягніце вал;
- вывярніце гайкі, зніміце шайбу і пласціну.

20. Вывярніце ніт і зніміце трымальнік рычага паркоўкі.

21. Вывярніце два ніта трымальніка рычага паркоўкі.

22. Зніміце стопорный рычаг і зваротную спружыну.
23. Зніміце суппорт мадулятара.

24. Вывярніце дзесяць нітаў і зніміце алейную помпу.
![]() |
![]() |
25. Зніміце счапленне пярэдняга/ задняга ходу:
- зніміце стопорнае кольца вала турбіннага кола;
- падніміце ў зборы счапленне пярэдняга/ задняга ходу і выдаліце яго са скрынкі перадач.
26. Зніміце малую сонечную шасцярню і счапленне №1.
Увага! Выкарыстоўвайце адрэзак дроту для мацавання тармазной стужкі так, каб ён не быў пашкоджаны пры выцягванні.

27. Зніміце тармазныя стужкі 2-4.

28. Зніміце штыфт, пры гэтым падтрымлівайце анкерную стойку.

29. Зніміце анкерную стойку.

30. Зніміце сервапрывад:
- сцісніце поршань сервапрывада і зніміце стопорное кольца;
- зніміце трымальнік сервапрывада, поршань і спружыну.
31. Зніміце аднабаковае счапленне №2 і планетарную зборку:
- зніміце стопорнае кольца;
- зніміце аднабаковае счапленне №2 разам з планетарнай зборкай;
- зніміце фрыкцыйную пласціну.
![]() |
![]() |
![]() |
![]() |
32. Зніміце ўнутраную шасцярню:
- зніміце стопорнае кольца;
- зніміце ўнутраную шасцярню з корпуса выхаду.
![]() |
![]() |
33. Зніміце блок счаплення 3-4:
- зніміце ўшчыльняльнае кольца з вала турбіны ўзбоч пераўтваральніка;
- выведзіце вал турбіны, каб выдаліць блок счаплення 3-4;
- зніміце блок счаплення 34 з вала турбіны.

34. Вывярніце ніты (з боку пераўтваральніка - восем нітаў і са боку картэра скрынкі перадач - сем нітаў) і зніміце картэр скрынкі перадач, удараючы па ім пластмасавым малатком.

35. Зніміце корпус выхаду з выходнай шасцярні.

36. Зніміце дыферэнцыял.

37. Зніміце корпус падшыпнікаў:
- малатком і круглай выбівачкай выбіце цыліндрычны штыфт;
- вывярніце адзінаццаць нітаў мацавання корпуса падшыпнікаў;
- зніміце корпус падшыпнікаў, удараючы па ім пластмасавым малатком.

38. Зніміце блок прамежкавай шасцярні і вузел выходнай шасцярні, выбіваючы іх з боку пераўтваральніка крутоўнага моманту.

39. Зніміце вечка падшыпнікаў:
- вывярніце балты мацавання крышкі падшыпнікаў;
- спецыяльным прыстасаваннем OK130 175 011A зніміце корпус пераўтваральніка;
- выдушыце вечка падшыпнікаў з корпуса пераўтваральніка.
Увага! Усталюеце раней знятае вонкавае кольца падшыпніка на працягу паўторнай зборкі, каб адрэгуляваць папярэдні нацяг падшыпнікаў.
![]() |
![]() |
40. Адмысловай прынадай OK130 170 012 зніміце вонкавае кольца падшыпніка.
Зборка
Увага! Калі пласціна прывада або тармазная стужка заменены новымі, перад усталёўкай прахарчуйце новую дэталь у вадкасці для аўтаматычнай скрынкі перадач на працягу, прынамсі двух гадзін.
Увага! Перад зборкай вышмаруйце вадкасцю для аўтаматычнай скрынкі перадач усе алейныя ўшчыльняльныя кольцы, якія верцяцца дэталі, ушчыльняльныя кольцы круглага перасеку і рухомыя дэталі.
Увага! Усе ўшчыльняльныя кольцы круглага перасеку, алейныя ўшчыльняльныя кольцы і пракладкі павінны быць заменены на новыя.
Увага! Пры паўторнай зборцы выкарыстоўвайце тэхнічны вазелін, але не змазвайце кансістэнтнай змазкай.
Увага! Калі неабходна замяніць утулку, заменіце дэталь (вузел) якая змяшчае тую ж утулку.
Увага! Пасля нанясення герметыка зборку неабходна вырабіць на працягу 10 хвілін і вытрымаць 30 хвілін перад запаўненнем вадкасцю для аўтаматычнай каробкі перадач.
Вонкавы дыяметр падшыпнікаў і паверхняў качэння

| 1 | 2, 6 | 3 | 4 | 5 | 7 | |
| Дыяметр падшыпніка, мм | 86,1 | 56,1 | 58,1 | 86,1 | 86,1 | 72,1 |
| Дыяметр паверхні качэння, мм | 88,0 | – | – | – | 84,0 | – |

1. Сумясціце вечка падшыпнікаў з накіроўвалымі нітамі і ўцісніце яе, як паказана на малюнку.
Момант зацяжкі: 10,8-13,7 Н·м

2. Пастукваючы пластмасавым малатком усталюеце ў зборы прамежкавую шасцярню і выходную шасцярню.
3. Усталюеце корпус падшыпніка:
- усталюеце корпус падшыпніка на кажусе пераўтваральніка;
- сумясціце паглыбленне на прамежкавым вале з пазнакай на корпусе падшыпніка;
- малатком і тонкай выбівачкай усталюеце цыліндрычны штыфт;
- укруціце адзінаццаць нітаў.
Момант зацяжкі: 19-25 Н·м

4. Усталюйце стопар паркоўкі:
- усталюеце стопар паркоўкі і вал;
- усталюеце спружыну і стопорное кольца;
- уручную перамесціце вал і пераканайцеся, што стопар паркоўкі працуе.

5. Усталюеце суппорт мадулятара і замацуеце новымі нітамі.
Момант зацяжкі: 15–17 Н·м

6. Усталюеце рычаг фіксатара і зваротную спружыну.

7. Усталюйце рычаг паркоўкі.

8. Усталюеце трымальнік рычага і ніт.
Момант зацяжкі: 7,9-10,7 Н·м

9. Усталюйце пласціну і вал:
- усталюеце пласціну шайбу і гайкі;
- зацягніце гайкі патрабаваным момантам.
Момант зацяжкі: 42–54 Н·м
10. Усталюйце дыферэнцыял у кажух пераўтваральніка. Усталюеце адмысловую прынаду OK201 270 014.
11. Усталюеце новае алейнае ўшчыльняльнае кольца на блок выходнай шасцярні.

12. Усталюеце корпус выхаду на выходную шасцярню і ўсталюеце кольца падшыпніка на корпус выхаду.
Вонкавы дыяметр падшыпніка: 72,1 мм
13. Вырабіце тонкі пласт сіліконавага герметыка TB-1217B на спалучаныя паверхні кажуха пераўтваральніка і картэра скрынкі перадач.
14. Усталюеце новыя ўшчыльняльныя кольцы на кажух пераўтваральніка.
Увага! Праверце, што герметык не будзе выдушаны ў каналы для змазкі пры ўсталёўцы картара скрынкі перадач.

15. Замацуеце картэр скрынкі перадач да кажуха пераўтваральніка.
Момант зацяжкі: 38–51 Н·м

16. Для падтрымкі вала турбіны ўсталюеце адмысловую прынаду OK201 190 019.
17. Усталюйце вал турбіны і блок счаплення 3-4:
- збярыце вал турбіны і блок счаплення 3-4;
- праверце, што восевы падшыпнік усталяваны належным чынам;
- усталюеце вал турбіны і блок счаплення 3-4 у картэр скрынкі перадач як зборку.
![]() |
![]() |

18. Усталюйце ўнутраную шасцярню:
- усталюеце ўнутраную шасцярню ў корпус выхаду;
- усталюеце спружыннае стопорное кольца.

19. Усталюйце планетарную зборку:
- праверце, што восевы падшыпнік і паверхня качэння падшыпніка ўсталяваны належным чынам;
- адной рукой утрымлівайце вал турбіны ад пракручвання;
- усталюеце планетарную зборку і барабан счаплення 3-4, паварочваючы яго.

20. Усталюеце тармазныя стужкі найнізкіх перадач, перадачы задняга ходу і пласціны прывада.

21. Усталюеце пласціну мацавання.
22. Усталюеце спружыннае стопорное кольца.
23. Усталяваць фрыкцыйны дыск.

24. Устанавіць аднабаковае счапленне №2:
- трымаеце аднабаковае счапленне №2 гарызантальна;
- усталюеце яго, пракручваючы планетарную зборку супраць гадзіннікавай стрэлкі;
- усталюеце спружыннае стопорное кольца.
25. Усталюеце анкерную стойку і вал.
Увага! Замак тармазной стужкі 2-4 і анкерная стойка распіраюцца, як паказана на малюнку.
![]() |
![]() |
26. Усталюйце тармазную стужку 2–4 у картэры каробкі перадач так, каб стужка была цалкам вольная.
![]() |
![]() |
27. Усталюйце малую сонечную шасцярню і аднабаковае счапленне №1:
- праверце, што восевы падшыпнік і паверхня качэння падшыпніка ўсталяваны ў правільным становішчы;
- паварочваючы, усталюеце малую сонечную шасцярню і аднабаковае счапленні №1.

28. Усталюеце счапленне пярэдняга/ задняга ходу:
- праверце, што восевы падшыпнік усталяваны ў правільным становішчы;
- паварочваючы, усталюеце счапленне пярэдняга/ задняга ходу.

Увага! Вышыня ўсталёўкі счаплення пярэдняга/ задняга ходу па стаўленні да фланца картэра скрынкі перадач розная.
Максімальная вышыня: 0,9 мм

29. Усталюеце спружыннае стопорное кольца ў паглыбленне вала турбіны.

30. Вымерайце зазор паміж фланцам і тарцом падшыпніка качэння наступным чынам:
- усталюеце падшыпнік на счапленне пярэдняга/ задняга ходу;
- зніміце папярэдне ўсталяваную паверхню качэння і пракладку;
- усталюеце самую тоўстую пракладку (2,2 мм) на алейную помпу;
- усталюеце алейную помпу на зборку счаплення, не ўсталёўваючы пракладку алейнай помпы.
Увага! На гэтым этапе не ўсталёўвайце пракладку алейнай помпы.

- вымерайце зазор А паміж картэрам скрынкі перадач і алейнай помпай;
- у адпаведнасці з вымераным зазорам абярыце пракладку вызначанай таўшчыні;
| Зазор А, мм | Таўшчыня пракладкі, мм |
| 0,091–1,01 | 1,2 |
| 0,71–0,90 | 1,4 |
| 0,51–0,70 | 1,6 |
| 0,31–0,50 | 1,8 |
| 0,11–0,30 | 2,0 |
| 0–0,10 | 2,2 |

- зніміце алейную помпу;
- усталюеце паверхню качэння падшыпніка і новую пракладку на алейную помпу;
- усталюеце алейную помпу на скрынку перадач.
Момант зацяжкі: 19-25 Н·м

31. Праверце рэгуляванне тармазных стужак 2-4 наступным чынам:
- усталюеце поршань сервапрывада на прынаду OK201 190 021;
- усталюеце ўшчыльняльнае кольца круглага перасеку на трымальнік сервапрывада з прынадай OK201 190 021;
- вышмаруйце ўшчыльняльнае кольца круглага перасеку вадкасцю для аўтаматычных скрынак перадач і ўсталюеце зборку стужкі сервапрывада з прынадай у картэр скрынкі перадач і замацуеце спружынным стопорным кольцам;
Увага! Праверце, што тармазныя стужкі 2-4 перадач размешчаны насупраць стрыжня поршня сервапрывада.

- усталюеце вымяральны наканечнік індыкатара гадзіннікавага тыпу ў тарэц стрыжня поршня;

- падайце сціснутае паветра праз канал падачы вадкасці з паветраным соплам, ушчыльненым гумай і вымерайце ход стрыжня;
Ціск паветра: максімум 392 кпа
Ход стрыжня: 1,0-7,0 мм

- калі ход стрыжня не адпавядае патрабаванаму, абярыце адпаведны стрыжань;
Даўжыня стрыжня поршня ў мм: 95,0, 95,5, 96,0, 96,5, 97,0, 97,5, 98,0, 98,5, 99,0
- зніміце зборку стужкі сервапрывада з прынадай.
Увага! Пры зняцці не пашкодзіце спружыннае стопарнае кольца.

32. Усталюйце сервапрывад у картэр каробкі перадач:
- усталюеце спружыну сервапрывада і зборку сервапрывада.
- усталюеце спружыннае стопорное кольца.
- усталюеце тармазную стужку 2–4 на стрыжань сервапрывада поршня.

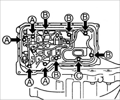
33. Сумясціце механічны клапан са штыфтам на пласціне і ўсталюеце корпус які рэгулюе клапана.
Момант зацяжкі: 7,9-10,7 Н·м
Даўжыня нітаў (вымераная ад падставы галоўкі):
- А: 30 мм
- У: 50 мм
- З: 14 мм
34. Падлучыце электрамагнітны клапан і раз'ём датчыка тэмпературы вадкасці ў аўтаматычнай каробцы перадач.

35. Падлучыце раз'ём электрамагнітнага клапана.

Увага! Усталюйце магніты ў алейным паддоне ў месцах, паказаных на малюнку.

36. Усталюеце новую пракладку і алейны паддон і замацуеце яго дзевятнаццаццю нітамі.
Момант зацяжкі: 8,4-10,7 Н·м
37. Усталюеце ўваходную і выходную трубу.
38. Усталюеце датчык хуткасці і механізм прывада спідометра.
39. Усталюеце датчык кута павароту каленчатага вала.
40. Усталюйце кранштэйны.
41. Усталюйце перамыкач дыяпазону скрынкі перадач:
- уручную звярніце вал у пазіцыю N;
- ўсталюеце перамыкач дыяпазону скрынкі перадач;
- зацягніце балты мацавання перамыкача дыяпазону скрынкі перадач;
Момант зацяжкі: 7,9-10,7 Н·м
- праверце, што становішча рычага селектара і індыкатара абранай пазіцыі супадаюць.
42. Зніміце каробку перадач са спецыяльнага прыстасавання 130 990 007/ OK130 175 011A.
43. Усталюеце новае ўшчыльняльнае кольца і трубу паказальніка ўзроўня і заліванні алею.
Момант зацяжкі: 7,9-10,7 Н·м
44. Усталюеце датчык частаты кручэння ўваходнага вала/ турбіннага кола.
Момант зацяжкі: 7,9-10,7 Н·м
45. Усталюеце вал алейнай помпы.

46. Усталюеце ўшчыльняльнае кольца на вал турбіны.
47. Запоўніце пераўтваральнік вадкасцю для аўтаматычных каробак перадач.
Тып вадкасці для аўтаматычнай каробкі перадач: SK ATF SP-III або DIAMOND ATF SP-III
Увага! Пры запаўненні вадкасцю трымайце пераўтваральнік у вертыкальным становішчы.
Увага! Калі пераўтваральнік не ўсталёўваецца лёгка, не ўжывайце да яго вялікія намаганні: усталюеце старанна.
Увага! Не пашкодзіце ўшчыльняльнае кольца вала турбіннага кола.

48. Усталюеце пераўтваральнік у кажусе пераўтваральніка, паварочвайце яго для сумяшчэння паз.

49. Праверце правільнасць усталёўкі пераўтваральніка, вымяраючы адлегласць А паміж тарцом пераўтваральніка і фланцам картэра скрынкі перадач.
Адлегласць A: 13.6 мм
















