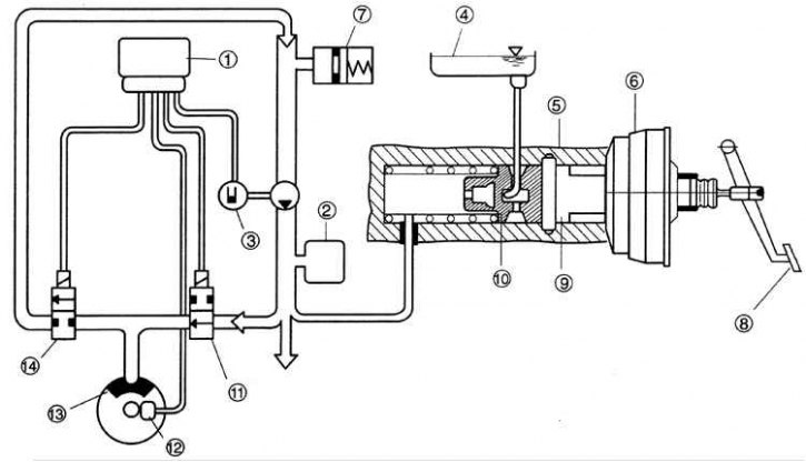
Гидравлический конур тормозной системы
1 – вакуумный усилитель тормозов; 2 – главный тормозной цилиндр; 3 – центральный клапан; 4 – компенсационный бачок; 5 – датчик уровня тормозной жидкости; 6 – аккумулятор низкого давления; 7 – блок насоса; 8 – электродвигатель; 9 – впускной клапан (NO); 10 – впускной клапан (NO); 11 – выпускной клапан (NС); 12 – выпускной клапан (NС).
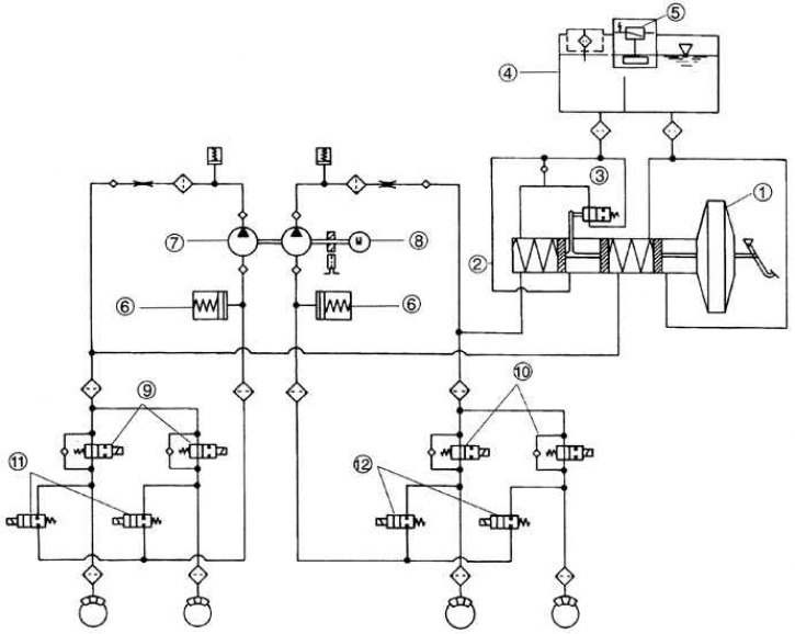
Элемент гидравлического конура антиблокировочной тормозной системы
1 – блок ABS; 2 – демпфирующая камера; 3 – электродвигатель; 4 – компенсационный бачок; 5 – главный тормозной цилиндр; 6 – вакуумный усилитель тормозов; 7 – аккумулятор давления; 8 – педаль тормоза; 9 – положение первичного поршня; 10 – центральный клапан; 11 – впускной клапан; 12 – датчик частоты вращения колеса; 13 – суппорт; 14 – выпускной клапан.
Любая гидравлическая система работает нормально, если из нее удален воздух.
1. Поднимите автомобиль и закрепите на опорах.
Внимание! Жидкость в пополнительном бачке тормозной системы должна поддерживаться на уровне 3/4 или выше в процессе прокачки.
Внимание! Во время удаления воздуха добавляйте только чистую жидкость, рекомендуемую изготовителем
2. Удаление воздуха проводите в следующем порядке:
- правое переднее колесо;
- левое переднее колесо;
- правое заднее колесо;
- левое заднее колесо.
3. Отверните крышку со штуцера прокачки и присоедините к нему шланг.

4. Расположите другой конец шланга в стеклянной емкости, достаточного объема.
5. Медленно нажмите педаль тормоза несколько раз.
6. При нажатой педали тормоза ключом OK130 430 019 ослабьте штуцер прокачки и выпустите воздух из гидравлической системы.
7. Затяните штуцер прокачки и отпустите педаль тормоза.
Момент затяжки: 5,9–8,8 Н·м
8. Повторяйте операции 5–7 до тех пор, пока не будет выходить тормозная жидкость без пузырьков воздуха.
9. Наверните крышку на штуцер прокачки.
10. Проверьте правильность работы тормоза.
11. Проверьте отсутствие утечек тормозной жидкости.
12. Долейте тормозную жидкость в пополнительный бачок тормозной системы.
