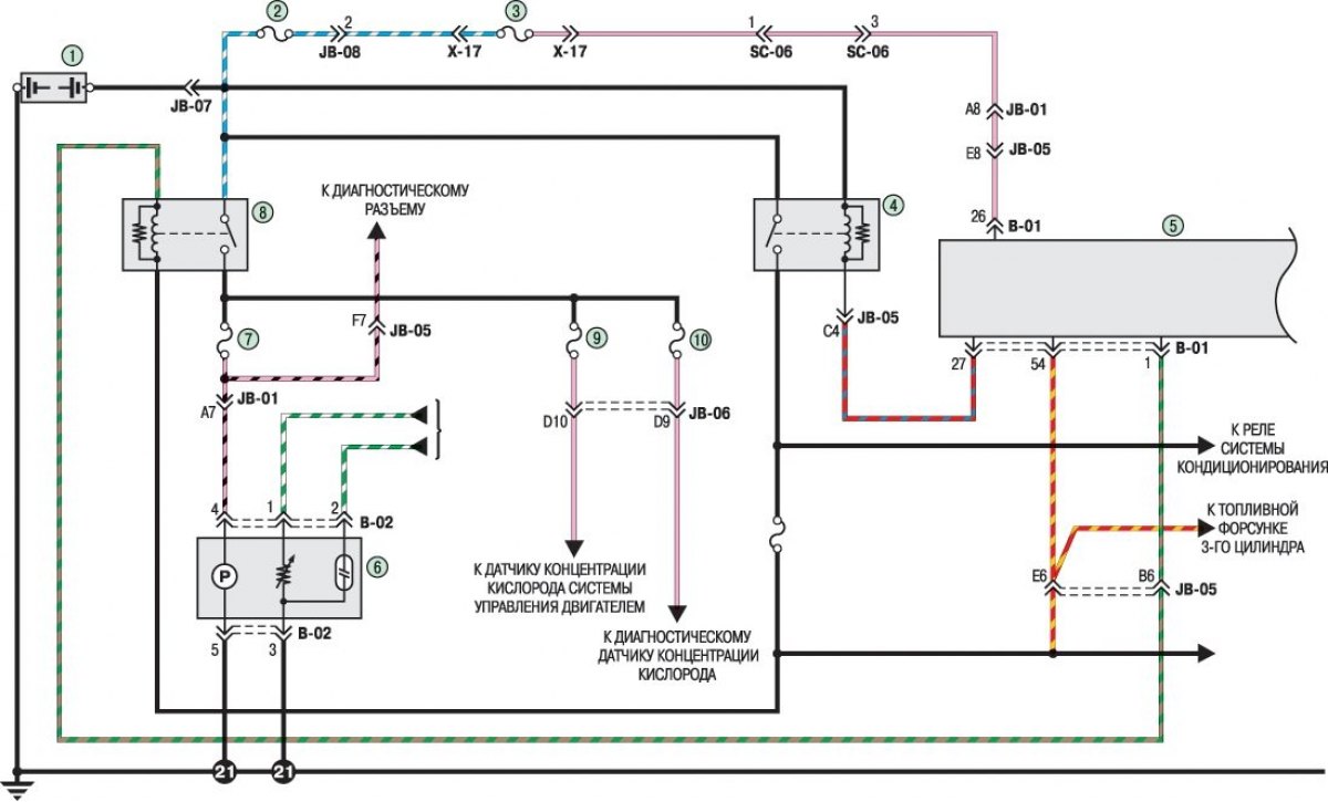
Соединения системы управления двигателем

Открыть большую картинку в новой вкладке »
1 - аккумуляторная батарея; 2 - плавкая вставка BTN (30 А); 3 - предохранитель ECU (10 А); 4 - главное реле системы управления двигателем; 5 - электронный блок управления двигателем; 6 - топливный модуль; 7 - предохранитель FUEL PUMP (10 А); 8 - реле топливного модуля; 9 - предохранитель диагностического датчика концентрации кислорода (10 А); 10 - предохранитель датчика концентрации кислорода системы управления двигателем (10 А)
